海量合同模板下载
始终专注品质合同

夫妻婚后财产约定书

立即下载本篇模板(会员整站免费下载)
9.8付费后才能下载

本合同模板为《夫妻婚后财产约定书》,适用于男女双方为夫妻关系,现夫妻对婚后财产进行约定,经双方协商一致,达成以下协议。

开通VIP会员可直接下载整份Word版文档(整站免费下载),电子版无水印,排版精美,可根据自身情况灵活编辑修改。

排版预览(部分页面):

点击可查看大图△

 

内容预览(部分页面):

男方:                      

身份证号:                      

 

女方:                      

身份证号:                      

 

男女双方于         民政局登记结婚。现夫妻对婚后财产进行约定,经双方协商一致,达成以下协议:

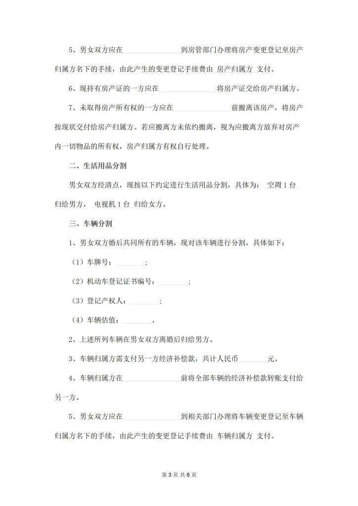
一、 房产分割

1、男女双方婚后共同所有不动产,现对该不动产进行分割,具体不动产如下:

(1)房产地址:    

(2)产权证号:    

(3)登记产权人:    

(4)房产估值:    

2、上述所列房产在男女双方离婚后归给男方。

3、房产归属方需支付另一方经济补偿款,共计人民币    元。

4、房产归属方在        前将全部房产的经济补偿款转账支付给另一方。

5、男女双方应在        到房管部门办理将房产变更登记至房产归属方名下的手续,由此产生的变更登记手续费由 房产归属方 支付。

6、现持有房产证的一方应在      将房产证交给房产归属方。

7、未取得房产所有权的一方应在      前搬离该房产,将房产按现状交付给房产归属方。若应搬离方未依约搬离,视为应搬离方放弃对房产内一切物品的所有权,房产归属方有权自行处理。

二、生活用品分割

男女双方经清点,现按以下约定进行生活用品分割,具体为: 空凋1台 归给男方, 电视机1台 归给女方。

三、车辆分割

1、男女双方婚后共同所有的车辆,现对该车辆进行分割,具体如下:

(1)车牌号:    ;

(2)机动车登记证书编号:    ;

(3)登记产权人:    ;

(4)车辆估值:    

2、上述所列车辆在男女双方离婚后归给男方。

3、车辆归属方需支付另一方经济补偿款,共计人民币    元。

4、车辆归属方在     前将全部车辆的经济补偿款转账支付给另一方。

5、男女双方应在     到相关部门办理将车辆变更登记至车辆归属方名下的手续,由此产生的变更登记手续费由 车辆归属方 支付。

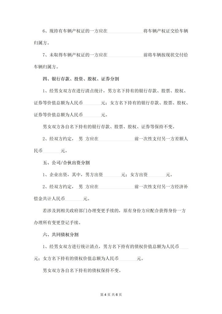
6、现持有车辆产权证的一方应在     将车辆产权证交给车辆归属方。

7、未取得车辆产权证的一方应在      前将车辆按现状交付给车辆归属方。

四、银行存款、投资、股权、证券分割

1、经男女双方在进行清点统计,男方名下持有的银行存款、股票、股权、证券等价值总额为人民币    元;女方名下持有的银行存款、股票、股权、证券等价值总额为人民币    元。

男女双方各自名下持有的银行存款、股票、股权、证券等保持不变。

2、经双方约定, 男 方应在    前一次性支付另一方差额人民币    元。

五、公司/合伙出资分割

1、企业出资,其中,男方出资    元;女方出资    元。

2、经双方约定, 男 方应在     前一次性支付另一方经济补偿金共计人民币    元。

若涉及到相关政府部门办理变更手续的,原有身份方应配合获得身份一方办理所有变更登记手续。

六、共同债权分割

1、经男女双方进行统计清点,男方名下持有的债权价值总额为人民币    元;女方名下持有的债权价值总额为人民币    元。

男女双方各自名下持有的债权保持不变。

2、经双方约定, 男 方应在     前一次性支付另一方差额人民币    元。

七、债务条款

1、男女双方确认在双方婚姻关系存续期间没有发生共同债务。

任何一方如对外负有债务的,均为个人债务,由负债方自行承担。

2、经双方约定, 男 方应在     前一次性支付另一方差额    元。

八、户口迁移

1、男女双方协商同意,目前的户口现状不迁移,不改变。

2、日后若子女要求变更户口,男女双方应尊重子女的意愿,配合办理子女更名手续。

九、真实保证

1、任何一方应保证关于婚内共同财产及共同债务陈述的真实性。男女双方均确认没有隐瞒、虚报、转移婚内共同财产或婚前财产。男女双方对于婚内共同财产及债务均已约定明确,且清点完毕。

……

——试读结束,开通VIP会员免费下载全文——

 

立即下载本篇模板(会员整站免费下载)
9.8付费后才能下载

 

-=||=-收藏
赞(0)
未经允许不得转载:法律城堡网 » 夫妻婚后财产约定书

评论 抢沙发

评论前必须登录!

立即登录   注册

海量合同模板,尽在法律城堡

法律城堡不仅提供海量专业合同模板,也有专业法务可代写定制合同,如需代写定制合同请联系微信:baozanglife23(宝哥)